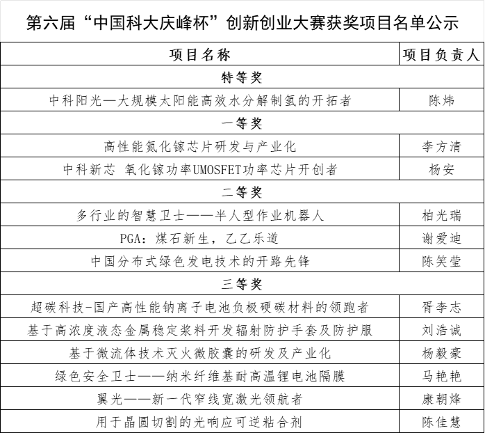
5月19日,第六届“中国科大庆峰杯”创新创业大赛决赛成功举行。经资格审查、初赛复赛、决赛路演答辩及专家评审合议等环节,现将本届大赛获奖项目公示如下(同等奖项排名不分先后,按项目名称首字母排序):


各单位、个人如有意见,请于5月25日18:00将意见实名反馈至创新创业学院或校团委。
联系人:
创新创业学院 蔡老师,63602786,cxcyjs@ustc.huanghebbs.com。
校团委 凌老师,63603189,lh1226@ustc.huanghebbs.com。
创新创业学院 校团委
对外联络与基金事务处 先进技术研究院
2024年5月20日