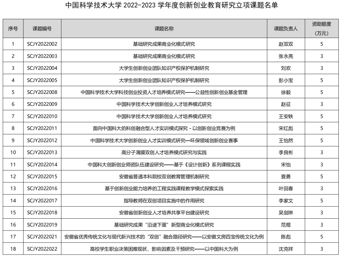
根据工作安排,中国科大2022-2023学年度“创新创业教育研究课题”(以下简称“课题”)经过资格审查、专家评审、立项公示、预立项等环节,最终确定“基础研究成果商业化模式研究”等18个课题为我校2022-2023学年度“创新创业教育研究课题”,予以资助。
创新创业学院
2023年4月27日